
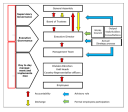
Governance
De Koninklijke Nederlandse Centrale Vereniging tot bestrijding der Tuberculose (KNCV of KNCV Tuberculosefonds) is een ledenvereniging. De dagelijkse leiding wordt gevormd door de Raad van Toezicht en het Management Team. KNCV heeft een tweeledig toezichtmodel, via de Raad van Toezicht en de Ledenvereniging. Deze laatste is het uiteindelijke besluitvormende orgaan.

KNCV’s Governance Model
Raad van Toezicht
- Ms. Mirella Visser, voorzitter
- Mr. Tjipke Bergsma
- Mr. Frank Cobelens
- Mr. Johan van ’t Hag (Voorzitter Audit Committee)
- Mr. Rolph van der Hoeven (lid Audit Committee)
- Ms. Zemzem Shigute Shuka
KNCV Tuberculosefonds leden:
- Mr. Willem Bakhuys Roozeboomstichting
- Dr. C. de Langen Stichting voor Mondiale Tuberculosebestrijding (SMT)
- Stichting Suppletiefonds Sonnevanck
- ’s-Gravenhaagse Stichting tot Steun aan de bestrijding van Tuberculose
- Stichting Medisch Comité Nederland-Vietnam (MCNV)
- Vereniging van Artsen werkzaam in de Tuberculosebestrijding (VvAwT)
- Nederlandse Vereniging van Artsen voor Longziekten en Tuberculose (NVALT)
- Verpleegkundigen & Verzorgenden Nederland (V&VN), Commissie Tuberculose
- GGD GHOR Nederland
- Nederlandse Vereniging voor Medische Microbiologie (NVMM)
Ereleden
- De heer dr. H.B. van Wijk, arts
- De heer W.J. Waal
Buitengewone leden
Buitengewone leden kunnen zijn instellingen en natuurlijke personen die werkzaam zijn in de gezondheidszorg of die KNCV Tuberculosefonds in haar werk willen steunen.
Algemeen directeur en Management Team
Sinds 1 mei 2020 leidt Dr. Mustapha Gidado (MD, PhD), onze algemeen directeur, de organisatie.
Het Management Team bestaat uit:
- Mustapha Gidado, Algemeen Directeur
- Mario Willemsen, Director Finance & Administration
- Agnes Gebhard, Director TB Elimination and Health System Innovation
- Emmy van der Grinten, Director Operations Division
- Beatrijs Stikkers, Board Secretary
Ondernemingsraad
In overeenkomst met de Wet op Ondernemingsraden, heeft het Tuberculosefonds een ondernemingsraad.
Good Governance Framework
In lijn met de SBF-code voor Goed Bestuur (voorheen Wijffels Code) heeft het Tuberculosefonds een ‘Good Governance Framework’ en voldoet de Vereniging aan de eisen van de Wet bestuur en Toezicht Rechtsorganen (Wbtr).
Bij het bepalen van het beloningsbeleid en de beloning van onze directeur houdt KNCV Tuberculosefonds zich aan de adviesregeling Beloning Directeuren van Goede Doelen van Goede Doelen Nederland, die haar grondslag vindt in de Wet Normering Topinkomens’ (WNT) en de gedragscode voor goede doelenorganisaties (voorheen “Code Wijffels”, thans SBF Code Goed Bestuur; zie www.goededoelennederland.nl).
De verklaringen van de bezoldiging van onze uitvoerend bestuurder:
Rechtsvorm
KNCV Tuberculosefonds is een ledenvereniging.